多国赴华人员检测政策有调整!
来源:中国侨网等
日期:2022-03-29 09:47:58
为加强疫情防控,确保赴华旅客健康安全。
近日,中国驻英国、加拿大、澳大利亚、以色列、阿根廷、蒙古国、瑞典等多个国家的使领馆陆续发布通知,调整了赴华人员“双核酸检测”或“申请绿色健康码”等相关要求。
登机前最后一次核酸检测时限有调整
以英国为例,中使馆通知:自2022年3月28日起,英国出发赴华人员登机前“双核酸检测”或“核酸抗体双检测”中的最后一次核酸检测时限由48小时调整为12小时。

简而言之,新的“12小时核酸检测时限”以航班起飞当日18:00为分界点。
比如说,如果你的离英航班是在4月1日17:00起飞(分界点之前),那就需要在3月31日的12:00之后进行最后一次核酸采样;如果你的离英航班是在4月1号19:00起飞(分界点之后),那就需要在4月1日上午进行最后一次核酸采样。以此类推。
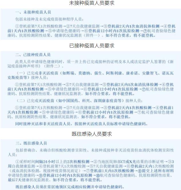
未接种、已接种疫苗人员和既往感染人员
行前检测均有进一步详细要求
3月27日,中国驻加拿大使馆发布了关于赴华人员检测的最新通知。通知对未接种疫苗人员、已接种疫苗人员和既往感染人员行前检测均做了进一步详细要求。新政策将于4月4日(含当日)起开始执行。

除此之外,驻加拿大使馆还要求:所有核酸、血清抗体检测须在使领馆指定的、且在同一领区的检测机构完成,抗原检测须在当地卫生部门认可的检测机构完成。
转机提醒:乘客行前务必了解
中转国检测政策 避免耽误行程
目前,一些国家和中国尚未恢复直航,乘客行前须详细了解始发国和中转国检测政策,以免耽误行程。
以蒙古国和澳大利亚为例,中国驻蒙古国大使馆3月28日提醒:因中转赴华须在中转地使领馆指定的检测机构进行相关检测,故当前与蒙古通航国家中仅有伊朗、德国及土耳其三国具备相关条件,驻蒙古国使馆暂无法为除上述国家之外的其他中转航线审发健康码或健康状况声明书。
同样,中国驻澳大利亚大使馆3月26日发布的通知也提醒中转赴华乘客:①无直航赴华国家人员来澳中转,须首先向始发地中国使领馆提交健康码申请,获批准并核发健康码后,方可来澳转机。②持始发地签发的健康码抵澳后,须按驻澳使领馆相关规定进行中转地二次检测。③中国驻澳使领馆不受理自澳出发,赴第三国或地区中转的健康码申请。
当前,新冠肺炎疫情仍全球肆虐,疫情防控形势严峻。
特别提醒赴华人员认真了解中国驻中转地使领馆健康码申请要求、中转国家入境相关规定以及中转地涉及核酸和血清IgM抗体检测的相关要求,以免滞留第三国。
截至发稿,仍有部分驻外使领馆在陆续发布“调整赴华人员检测政策”的通知,所有信息请以当地使领馆最新通知为准。




陕公网安备61010302000471号
